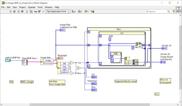
Getting BMP test image to 2D color Array
Programming Language: LabVIEW® 2019 (a National Instruments product)
Picture Editor: Paint (a Microsoft product)




This is the way used to change U32 in array to color in the array

Paint used in this presentation is a Microsoft product
LabVIEW® is a National Instruments product
This post is not connected or endorsed by any company.
All company names are trademark of respective company.
Created to spark ideas on the subject.
Use at your own risk.