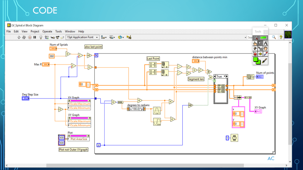
Presentation on using LabVIEW to create a Spiral pattern and example of target found.
Nov 28,2023 added zip file
Presentation




Spiral example with find target LabVIEW(r) 


Code
Notes
Notes
•Presentation showing Spiral creation (demonstration only)
•Programming Language used: LabVIEW® 2019 Base version
•LabVIEW is a NI (formally National Instruments) product (part of Emerson company)
•Presentation app: Microsoft’s PowerPoint
•Presentation shown to spark ideas of use.
•This presentation is not connected to or endorsed by any company.
•Use at your own risk.
Tags: LabVIEW(r), Sprial, XYGraph